要选对成分,注意浓度
使用医用酒精、消毒剂的方法称为化学消毒法。不过对于这次新型冠状病毒来说,并不是所有的化学消毒法都可以杀死它。
● 有效:医用酒精
使用时要注意:75% 浓度的效果最佳。不要把酒精大量喷洒在婴幼儿和成人身体上,防止酒精过敏;注意明火,防止火灾。
70~75% 浓度的酒精棉片或酒精,不但可以杀死病毒,而且还便宜。

(图为酒精浓度为 70% 的酒精棉片)
如果酒精浓度过高(例如 90%),需要在使用前 稀释至 75% 左右,否则无法有效杀灭病毒。
操作方法:直接使用。手机、遥控器、电脑键盘和各种电器开关、按钮都可以用它来消毒。
有人问了:如果买不到怎么办?
这里提供一个应急办法: 75% 以上浓度的白酒也可以用作物体表面的消毒,但效果肯定没有医用酒精好。
强调一下:这是应急的一招,不可长期使用。
_
● 有效:含氯消毒剂
注意:不是名字里含有「氯」字,就是含氯消毒消毒剂。
含氯消毒剂指的是溶于水能产生次氯酸钠的消毒剂。但「氯二甲酚」「对氯间二甲苯酚」虽然名字里都有氯,但其实属于酚类消毒液。
在日常生活中, 84 消毒液、漂白粉、含氯消毒粉或含氯泡腾片等都属于含氯消毒剂。直接稀释后装在塑料容器里就可以在进行消毒杀菌。
在购买的时候,一定要仔细看看商品包装和有效成分。

(名字里有「氯」,但它不是含氯消毒剂)
虽然含氯消毒剂的杀菌灭病毒能力强,但刺激性也强。
在使用时,一定要注意避开皮肤和口鼻。请遵守以下步骤:
①佩戴口罩、橡胶手套和防水围裙。同时建议佩戴护目镜防止溶液溅入眼内造成伤害
②应在通风良好的区域配置和使用漂白剂溶液
③应有冷水配置漂白剂,热水会影响杀菌效果
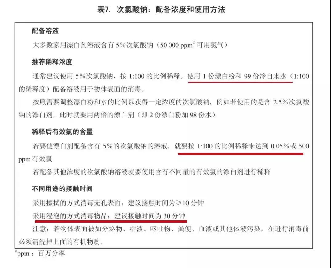
④含有 5% 的次氯酸钠漂白剂,其稀释步骤如下图:

注意:
含氯消毒剂不能和洁厕灵同时使用,容易产生有毒气体;也不推荐和酒精同时使用,消毒效果可能减弱甚至可能产生有毒气体;储存应在低温、阴凉处和儿童触摸不到的地方;如有必要,要先使用清洁剂,然后在使用漂白剂消毒之前应对其彻底冲洗。
● 有效:过氧化物类消毒剂
过氧化物类消毒剂适用范围比较广,其中二氧化氯、过氧化氢、过氧乙酸这三类是代表物质。 一定要在稀释后使用。
二氧化氯:适用于一般物体、以及环境表面的消毒、餐饮具、医疗防疫等。
过氧化氢:物体表面消毒:用原液 (按厂家说明) 喷洒,擦拭或浸泡物体表面,作用 20 分钟。
过氧乙酸:一般不推荐家庭使用。
过氧化物类消毒剂杀毒效果好,是一类安全、绿色环保型消毒剂。
不过大多数过氧化物类消毒剂不稳定,长期使用对人和动物眼睛、呼吸黏膜等会有损伤。如果使用,最好选择商业配置的消毒剂。

_
_
_
●加热和紫外线消毒●
那个更靠谱?
这两种方法属于物理消毒法, 但紫外线消毒并不靠谱。
● 加热,有效
对于耐热物品,比如餐具、玩具、水杯等小物件,煮沸超过 30 分钟或蒸汽蒸 5 分钟就可以达到消毒的目的。
● 紫外线消毒,有效但不推荐
天然的紫外线是太阳光,但由于太阳的照射温度不能达到 56 ℃ ,且日照紫外线的强度达不到紫外线灯的强度,所以晒太阳不能杀灭病毒。
但晒晒被子、晒晒衣服还是推荐的,因为紫外线会让病毒存活时间更短、更脆弱。
有人说了,紫外线灯可以吗?
强度足够的紫外线强度 是可以杀灭病毒的,但操作时请注意安全,严格遵守产品说明书; 开放紫外线灯时,人与宠物需回避,以免眼睛和皮肤受伤。
在紫外线消毒会存在死角,购买产品时可以选择多灯管的产品,以减少死角。
紫外线照射时,也可能产生臭氧,因此事后需要适当通风,散去臭氧。